ABOUT THE ACCREDITATION BODY OF MONTENEGRO

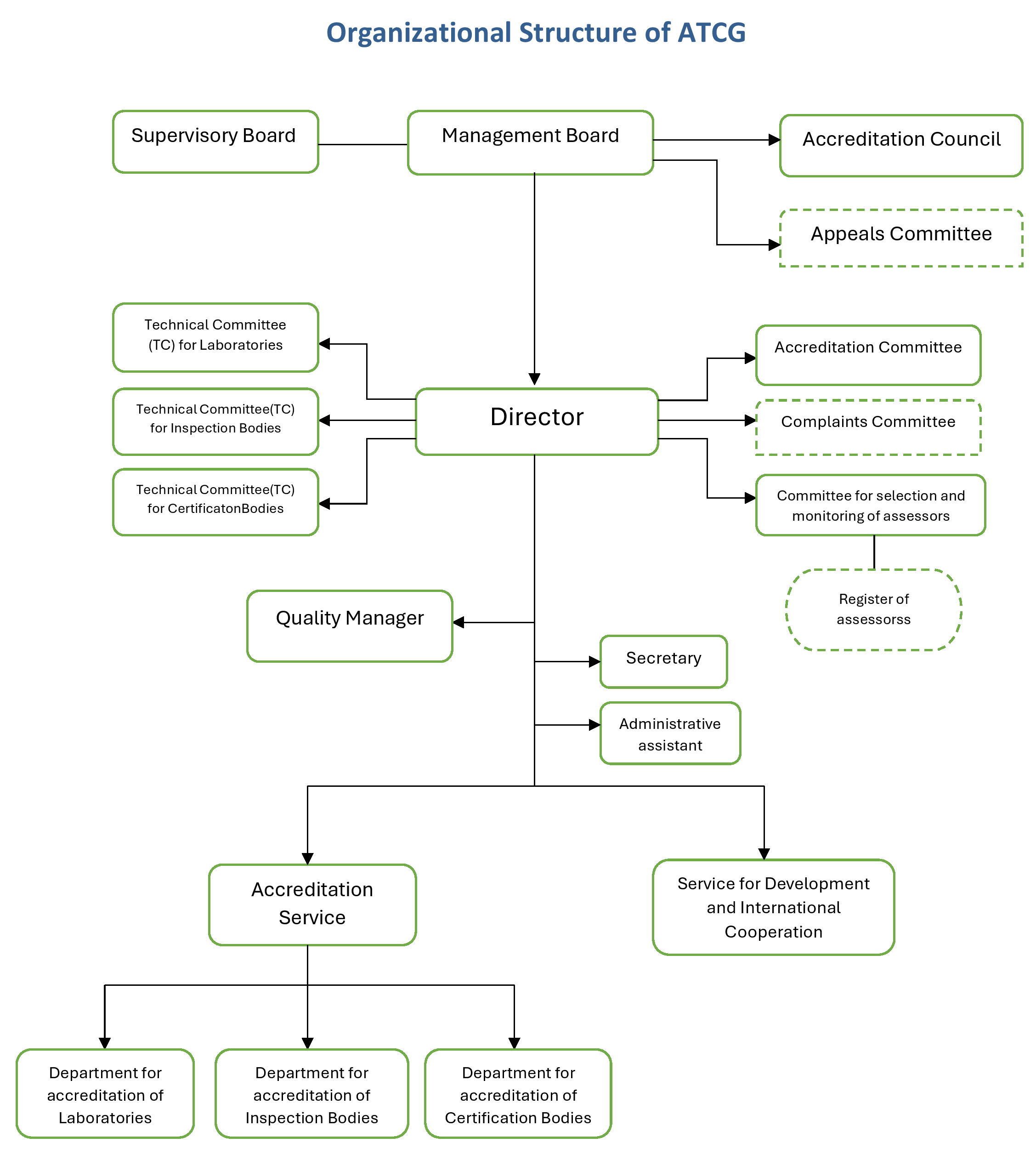
Organizational structure


The Accreditation Body of Montenegro (ATCG) has an organisational structure that ensures the lawful, professional and efficient performance of activities within its mandate.

The organisation and operation of ATCG are based on the principles of independence, impartiality and objectivity in the conduct of accreditation procedures.

The institutional framework of ATCG guarantees independence from the conformity assessment bodies it accredits, protection against commercial and other undue influences, as well as the prevention of conflicts of interest.

Governing Bodies

The governing bodies of the ATCG are the Management Board, the Director and the Supervisory Board.

Their appointment, responsibilities and tasks are defined in the Decision on Establishment and the Statute of ATCG.

The Management Board and the Director serve as the top management of ATCG, responsible for its strategic leadership and overall governance.

The Management Board oversees the operations of ATCG, sets its strategic and business policies, and monitors their implementation. It adopts the Statute, accreditation rules and other general acts necessary for the functioning of ATCG, as well as the annual work programme.

The Management Board also exercises oversight over key financial matters, including the approval of financial statements and the determination of accreditation fees.

Furthermore, the Management Board gives consent in matters relating to international cooperation in the field of accreditation, establishes technical and advisory bodies, and performs other duties in accordance with applicable legislation and internal acts.

The manner of operation and decision-making of the Management Board is governed by the Rules of Procedure of the Management Board.

The Management Board consists of five members appointed and dismissed by the Government of Montenegro. In order to safeguard the independence and impartiality of ATCG, members of the Management Board must not have any direct interest related to accreditation, nor may they be affiliated with conformity assessment bodies accredited by ATCG or have any contractual or business arrangements with them.

The current composition of the Management Board is as follows:

  • Prof. Dr Aleksandar Vujović, Chair
  • Miomir Vulić, Member
  • Milica Bečić, Member
  • Bujar Hasangjekaj, Member
  • Bekim Çoba, Member

The Director represents ATCG and acts on its behalf, organizes and manages its operations, ensures the legality of its activities, and implements the decisions of the Management Board.

The Director proposes the Statute, general acts, the annual work programme and annual activity report, as well as the act on internal organization and job classification for their adoption by Management Board. Within the scope of his/her authority, the Director decides on the use of financial resources, on matters relating to the rights and obligations of employees, and on the engagement of external experts and associates. The Director establishes the Quality Policy, adopts the Quality Manual and other management system documentation, issues individual acts (including contracts and decisions), formally verifies accreditation decisions adopted by the competent committee, appoints assessment teams, and performs other duties in accordance with internal acts and applicable legislation.

The Director of ATCG is appointed by the Management Board through a public competition procedure, subject to the consent of the Government of Montenegro.

The current Director of ATCG is Anita Krulanović, grad. chemist.

The Supervisory Board oversees the legality of ATCG’s operations, reviews business and financial reports, and performs other duties in accordance with applicable legislation and internal acts.

The manner of operation and decision-making of the Supervisory Board is governed by the Rules of Procedure of the Supervisory Board.

The Supervisory Board consists of three members appointed and dismissed by the Government of Montenegro.

The current composition of the Supervisory Board is as follows:

  • Željko Tomović, Chair
  • Svetlana Stijepović, Member
  • Elma Ljuljanaj, Member

Internal Organization

The internal organization of ATCG, including the structure and responsibilities of its organizational units, the systematization of positions and the description of duties for each post, is governed by the Rulebook on Internal Organization and Job Classification, adopted by the Management Board upon proposal of the Director.

The internal organization consists of two main organizational units:

  • Accreditation Service
  • Development and International Cooperation Service

The Accreditation Service performs professional and operational activities related to the establishment, implementation, maintenance and continual improvement of the accreditation framework and processes, in accordance with relevant harmonized accreditation standards and the rules of European and international accreditation organizations.

The Service manages the accreditation process — from communication with clients, receipt and review of accreditation applications, appointment and preparation of assessment teams and the conduct of on-site assessments, to the preparation of documentation for decision-making and the issuance of accreditation certificates. It organizes initial, surveillance, extraordinary and reassessment activities in order to confirm and monitor the competence of accredited bodies, and procedures related to extension, suspension or withdrawal of the granted scope of accreditation in accordance with established criteria.

The Service maintains registers of accredited conformity assessment bodies, assessors and technical experts, and ensures the availability and professional competence of externally engaged personnel participating in accreditation procedures. It contributes to the development and improvement of accreditation schemes, plans and delivers training activities, cooperates with competent national and international institutions and organizations in matters related to accreditation, and carries out activities aimed at promoting accreditation and raising public awareness of its role and significance.

The Accreditation Service is organized into three departments:

  • Department for Laboratory Accreditation
  • Department for Inspection Body Accreditation
  • Department for Certification Body Accreditation

Accreditation Service Team:

  • MSc Tanja Radović, grad. El. engineer., Head of the Accreditation Service
  • MSc Ana Radović, grad. eng. of Technology, Head of the Department for Laboratory Accreditation
  • Marica Sarić Zirojević, grad. Physical chemist, Advisor in Department for Laboratory Accreditation
  • Tatjana Raičević, grad. eng. of Technology, Advisor in Department for Laboratory Accreditation
  • MSc Maja Tepavčević, grad. Env. eng, Head of the Department for Inspection Body Accreditation
  • Sanja Mićović, grad. Biologist, Advisor in Department for Inspection Body Accreditation
  • Spec. Nataša Mićunović, grad. Agr. eng., Head of the Department for Certification Body Accreditation
  • MSc Ana Bojanović, grad. eng. of Technology, Advisor in Department for Certification Body Accreditation

The Development and International Cooperation Service carries out professional and operational activities aimed at strengthening the administrative capacity of ATCG, supporting the development and continuous improvement of the national accreditation system, and facilitating its integration into the regional and international accreditation framework.

The Service identifies and analyses ATCG’s development needs, contributes to the preparation and monitoring of development plans, organizes training programs for internal staff and externally engaged personnel in order to enhance professional and administrative capacities and competences.

It coordinates ATCG’s participation in bilateral, regional, EU and international technical assistance projects, and actively develops and strengthens cooperation with other national accreditation bodies, European and international accreditation organizations, as well as relevant institutions operating in the field of accreditation and related areas.

The Service monitors the activities of European and international accreditation organizations, coordinates the participation of ATCG representatives in their work, facilitates the organization of international visits, and oversees the fulfilment of obligations arising from bilateral and multilateral agreements. It also cooperates with competent national institutions, provides professional support to ATCG’s governing and advisory bodies, and conducts activities aimed at promoting accreditation and raising public awareness of its role and importance.

Development and International Cooperation Service Team:

  • Dušan Vukotić, grad. Mech. eng., Head of the Development and International Cooperation Service
  • Maja Pavićević, grad. in Law, Advisor, Development and International Cooperation Service

In addition to its main organizational units, the internal structure of ATCG also includes the following position:

The Management Representative for Quality (Quality Manager) ensures the establishment, implementation and continual improvement of ATCG’s management system in accordance with the requirements of harmonized accreditation standards. The Quality Manager oversees the application of rules and procedures, maintains the management system documentation, and plans and coordinates internal and external audit activities.

The Quality Manager monitors the implementation of corrective and preventive actions aimed at addressing nonconformities, organizes management system reviews, and regularly reports to top management on the effectiveness of the system.

In addition, the Quality Manager contributes to the development of new areas of accreditation and training programmes, and performs other duties in accordance with internal acts and upon instruction of the Director.

The function of Management Representative for Quality is performed by MSc Tanja Radović, BSc in Electrical Engineering.

The Secretary of ATCG performs administrative, technical and professional duties in support of the Director and the Management Board. These duties include the preparation of contracts, individual legal acts and other official documentation, as well as maintaining official records and drafting minutes of meetings. The Secretary ensures the timely submission of information to competent authorities, cooperates closely with the accounting service, and participates in public procurement procedures and procurement planning.

The Secretary also manages internal and external correspondence, provides support in communication, promotional and public information activities, maintains cooperation with institutions and the media, and performs other duties in accordance with internal acts and upon the instruction of the Director.

The Secretary of ATCG is MSc Veljko Sinanović, grad. in Law

The Administrative Assistant provides administrative and technical support to the services of ATCG. The responsibilities include the receipt, registration and archiving of documentation, maintaining official records and correspondence, as well as handling dispatch and courier services.

The Administrative Assistant also provides logistical support for meetings and official travel, manages petty cash operations, and performs other duties as assigned by the Director.

The position of Administrative Assistant is held by Marko Tomašević, sec. school diploma.

Technical and Advisory Bodies

In addition to its governing bodies and internal organizational units, ATCG is supported by a number of technical and advisory bodies. These bodies assist in the implementation of accreditation procedures, contribute to maintaining the integrity of ATCG’s work, and support the ongoing development of the accreditation system.

The Accreditation Council is an advisory body of ATCG composed of representatives of interested parties. It provides initiatives and opinions related to the development of the national accreditation system, the expansion of ATCG’s scope of activities and the establishment of new accreditation schemes, as well as on accreditation rules and criteria.

The Council also provides opinions on matters concerning the preservation of integrity, independence and impartiality in the work of ATCG, the establishment of technical committees for specific accreditation areas, and other issues at the request of the Director or the Management Board.

The Council consists of seven members representing the founder, accredited conformity assessment bodies, consumer associations, a university, the Chamber of Commerce of Montenegro and the Chamber of Engineers of Montenegro. The members of the Council are appointed and dismissed by the Management Board upon proposal of the Director.

The organization, functioning and decision-making of the Council are governed by the Rulebook on the Establishment and Operation of the Accreditation Council.

The current composition of the Accreditation Council is as follows:

  • Jasna Vujović (representative of the founder), Chair
  • Dragomir Ćalasan (representative of consumers), Member
  • Svetlana Marjanović Mumin (representative of private CABs), Member
  • Miloš Knežević (representative of the Chamber of Engineers), Member
  • Mladen Perazić (representative of the Chamber of Economy), Member
  • Ljubica Terić (representative of state owned CABs), Member
  • Enis Kočan (representative of University), Member

The Accreditation Committee is an expert body established for each individual accreditation case for the purpose of making a competent, objective and impartial decision on the granting, maintenance, extension, reduction, suspension or withdrawal of accreditation.

The Committee consists of one ATCG employee who has not participated in the assessment of the body concerned, and two externally engaged experts with appropriate technical expertise, in accordance with the relevant accreditation scheme and technical field of conformity assessment. The Committee is appointed by the Director upon proposal of the Accreditation Service.

The organization, functioning and decision-making of the Committee are governed by the Rulebook on the Establishment and Operation of the Accreditation Committee.

The Committee for the Selection and Monitoring of Assessors evaluates the competence of applicants for the roles of lead and technical assessors, as well as technical experts, decides on their appointment and status, monitors their performance over time, and maintains the register of ATCG assessors and technical experts.

The Committee is appointed by the Director upon proposal of the Accreditation Service and consists of three permanent ATCG employees holding the status of lead assessors in different accreditation schemes.

The organization, functioning and decision-making of the Committee are governed by the Rulebook on the Establishment and Operation of the Committee for the Selection and Monitoring of Assessors.

Technical Committees provide ATCG with professional expertise on specific technical matters within individual accreditation schemes and/or technical areas of conformity assessment.

The Technical Committee for Laboratories, the Technical Committee for Inspection Bodies and the Technical Committee for Certification Bodies are established on a permanent basis. Additional technical committees, either temporary or permanent, may be established as needed. Technical Committees are constituted by the Director of ATCG.

The organization, functioning and decision-making of the Technical Committees are governed by the Rulebook on the Establishment and Operation of Technical Committees.

The Complaints Committee and the Appeals Committee are established on an ad hoc basis for each individual complaint or appeal.

The Complaints Committee consists of three members and is appointed by the Director of ATCG upon proposal of the Quality Manager. Its members are selected from among ATCG employees; however, they may not include individuals who were directly or indirectly involved in the activities that are the subject of the complaint. The organization, functioning and decision-making of the Complaints Committee are governed by the Rulebook on the Establishment and Operation of the Complaints Committee.

The Appeals Committee is appointed by the Management Board upon proposal of the Director of ATCG. It consists of three members: one representative of ATCG staff, one lead assessor for the relevant accreditation scheme, and one technical assessor or expert from the technical field concerned by the appeal. Members of the Appeals Committee must not have been directly or indirectly involved in the decision-making activities that are the subject of the appeal. The organization, functioning and decision-making of the Appeals Committee are governed by the Rulebook on the Establishment and Operation of the Appeals Committee.

To make ATCG’s organization and functioning easier to understand, the full organizational structure is also shown in a schematic diagram, providing a clear visual overview of the governing bodies, services and advisory bodies described above.